??????1月18日,2024春節山東鄉村文化旅游節威海啟動儀式舉行。圍繞“家家掛紅燈,戶戶貼春聯,村村有好戲——回村過大年”,威海市縣鎮村四級聯動,以民俗文化體驗為重點,精心策劃推出16個主題系列、170項特色活動,活動明細來了!
??????2024春節威海鄉村文化旅游節重點活動匯總表
??????【第一階段】
??????1月18日(臘月初八)至2月2日(臘月二十三)













??????【第二階段】
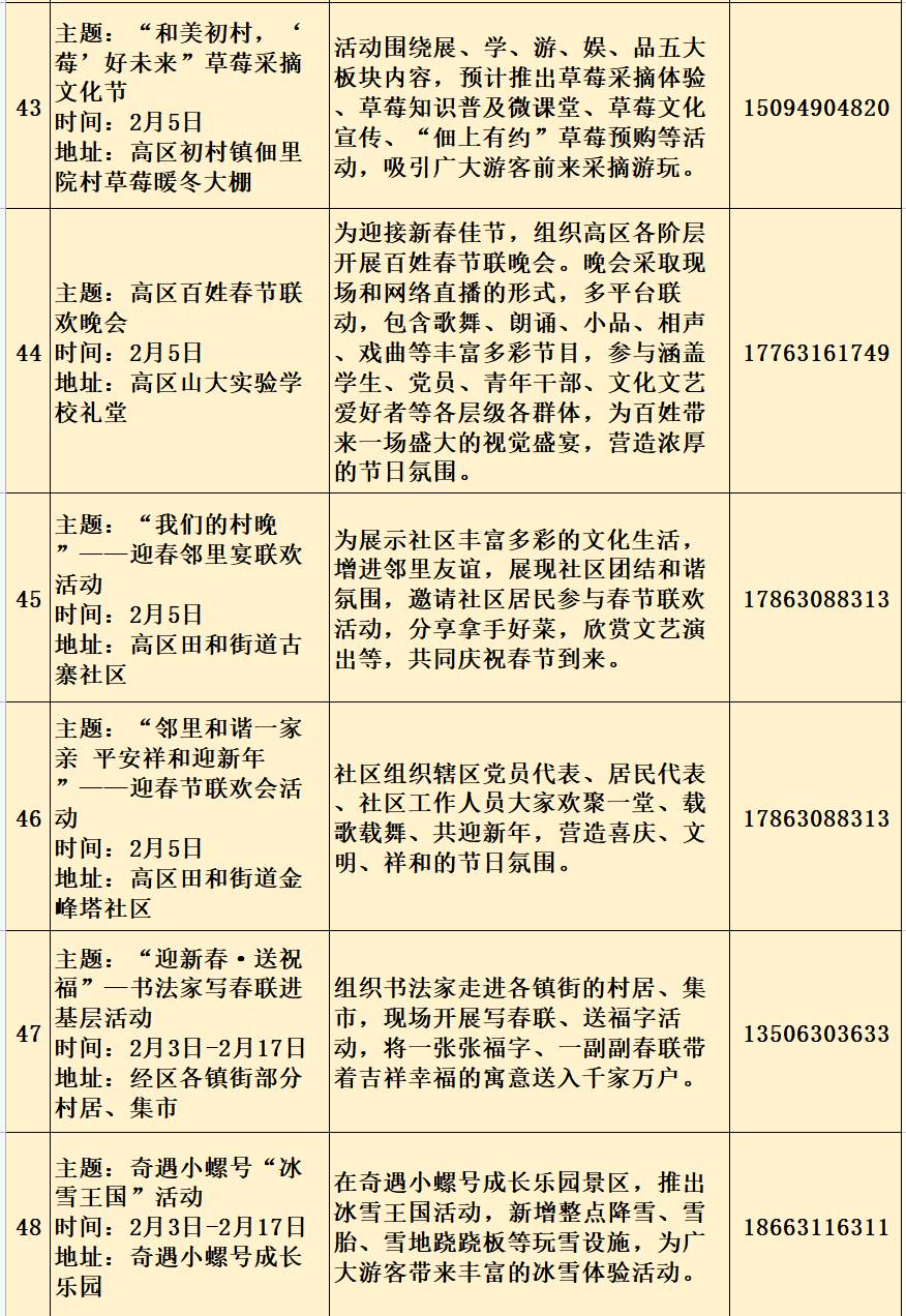
??????自2月3日(臘月二十四)至2月17日(正月初八)










??????【第三階段】
??????自2月18日(正月初九)至3月11日(二月二)






??????(Hi威海客戶端綜合)




