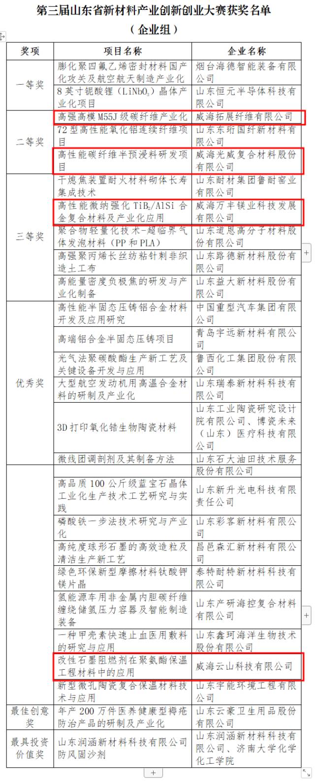
??????近日,省工信廳公布第三屆山東省新材料產業創新創業大賽獲獎名單,我市拓展纖維和光威復材獲二等獎、萬豐鎂業獲三等獎、云山科技獲優秀獎,獲獎項目數量位居全省第二。

??????自2020年起,省工信廳聯合省總工會、省人社廳和省新舊動能轉換辦共同舉辦山東省新材料產業創新創業大賽,旨在貫徹落實省委省政府關于加快推進新舊動能轉換重大工程戰略部署,進一步支持新材料產業創新和招才引智,推動產業高質量發展,該賽事對獲獎企業和團隊頒發證書給予資金獎勵,并推薦相關獲獎人員申報山東省總工會相關榮譽。大賽充分展示山東新材料領域最新產業化成果,搭建起項目、人才、融資等各方連接橋梁,促進產業鏈、創新鏈、資金鏈高效對接。
??????市工信局將深入貫徹落實全市推動工業經濟高質量發展大會精神,通過完善自主創新體系、推進重點項目建設、培育骨干企業膨脹、加快新產品推廣應用、拓寬融資渠道等,進一步完善新材料產業生態體系,推動我市碳纖維等新材料產業高質量發展。(來源:威海工信)
?




