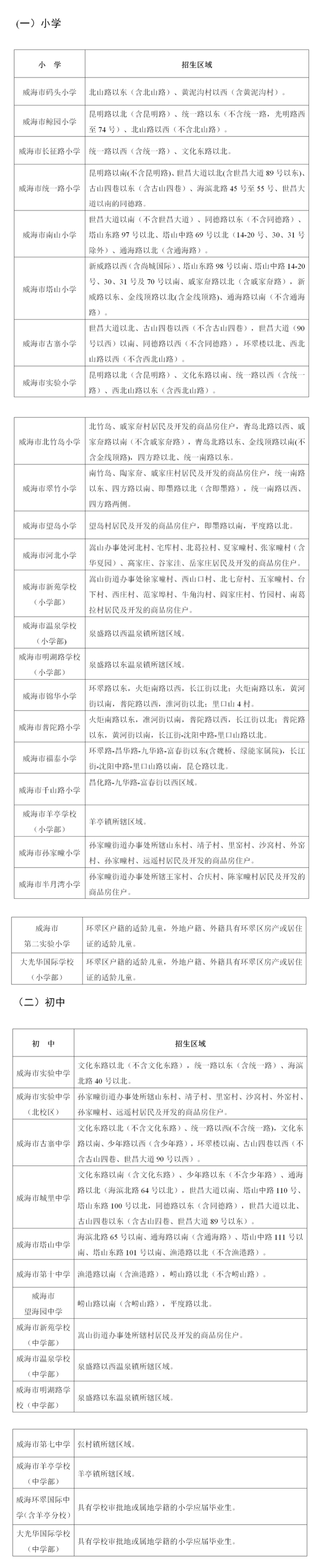
??????8月24日,環翠區教體局發布新學年義務教育學校招生入學工作意見,并劃分了區內24所小學和14所初中學校的招生區域。

??????招生對象
??????1. 小學招生對象:環翠區戶籍及外來務工人員隨遷子女年滿6周歲的適齡兒童。
??????2. 初中招生對象:環翠區戶籍及外來務工人員隨遷子女的小學應屆畢業生。
??????招生安排
??????2020年起,環翠區中小學新生入學工作與大數據中心合作,通過網上入學報名、現場證件確認、錄取結果查詢一體化管理的模式,實現與公安、不動產、人力資源社會保障、稅務等多部門數據資源共享,推進義務教育招生管理信息化平臺建設,達成一網通辦。區直中小學新生入學證件由環翠區教體局組織現場確認;鎮(街)中小學由鎮(街)政府牽頭,各中學組織現場確認。
??????招生政策
??????嚴格落實招生政策
??????1. 保障適齡兒童入學。根據《義務教育法》《山東省義務教育條例》的規定,凡年滿6周歲的兒童,其父母或其他法定監護人應當依法保證其按時入學,接受并完成義務教育。
??????2. 堅持控制班額招生。嚴格執行義務教育適齡兒童少年免試入學規定,按照省定班額標準控制起始年級學位數,小學每班不超過45人,初中每班不超過50人。根據生源總數、學校分布、學校規模、招生能力等,科學劃定各學校招生區域,確保適齡兒童少年免試就近(或相對就近)入學。
??????3. 嚴格控制跨區入學。根據市政府專題會議紀要的規定,高新區戶籍居民子女和經區戶籍居民子女符合到古寨中小學、張村鎮、羊亭鎮和新苑學校就讀的,由高新區、經區教體處負責證件審核后,統一報環翠區教體局備案,并發放入學通知書。不符合會議紀要規定的高新區、經區、臨港區戶籍居民子女仍按原劃定區域入學,不得跨區擇校。
??????4. 規范民辦學校招生。第二實驗小學、環翠國際中學、大光華國際學校的招生工作納入學校審批地教育部門統一管理,與公辦學校同步進行。當報名人數超過招收計劃人數的,實行電腦隨機派位錄取;報名人數未超過招收計劃人數的,剩余學位上報市教育局備案批準,面向學校審批地或屬地之外、威海市域內招生。
??????嚴格入學資格審查
??????5. 環翠戶籍居民子女入學。環翠區戶籍居民子女入學,需提交戶口本和房產證(含不動產登記證、正規購房合同及交款手續、拆遷協議及交款手續)的原件,優先安排房戶一致且房戶主均為法定監護人的子女;對掛靠戶口的子女入學,根據所在招生區域學校的招生能力、掛靠時間、掛靠類型等統籌安排入學。
??????6. 外來務工人員隨遷子女入學。外來務工人員隨遷子女入學,需提交戶口本和環翠區房產證(含不動產登記證、正規購房合同及交款手續、拆遷協議及交款手續)的原件;需提交戶口本、同一法定監護人的正式居住證、勞動合同(或營業執照)、繳納社保單據(或區市場監管局備案的年檢材料、區稅務局備案的納稅材料)。依法保障外來務工人員子女接受義務教育,根據學位實際情況,結合提交的有效證件,統籌安排入學。
??????7. 外籍人員子女入學。外籍人員子女入學應持境內簽證、居留證、父母與子女的親屬關系證明、房產證或房屋租賃合同、體檢報告等資料,到環翠區教體局申請備案,就近(或相對就近)安排到具有接收外籍學生資格的學校就讀。
??????保障特殊群體受教育權利
??????8. 保障殘疾兒童少年入學。會同殘聯等有關部門對殘疾兒童少年是否具備接受教育能力進行評估鑒定,對不具備接受教育能力的予以備案。依法保障具備接受普通教育能力的適齡殘疾兒童少年就近就便隨班就讀;對不能隨班就讀的重度殘疾兒童少年開展送教上門服務。
??????9. 保障特殊家庭子女入學。對持英才卡的高層次人才子女、持三聯三服人才卡子女、烈士子女、駐威現役軍人子女、公安英模和因公犧牲傷殘警察子女,在不超省定班額標準的前提下,按照有關規定給予優先安排。根據《中共山東省委辦公廳山東省政府辦公廳關于為疫情防控一線醫務人員辦好十二件實事的通知》要求,對省、市衛健部門確認的新冠肺炎疫情防控一線醫務人員子女,結合招生的實際情況,就近就便協調到公辦學校就讀。
??????嚴格落實控輟保學責任
??????10. 做好控輟保學工作。嚴格落實《義務教育法》《未成年人保護法》《山東省義務教育條例》等法律規定,父母或者其他法定監護人無正當理由,未送適齡兒童少年入學接受義務教育或造成輟學,情節嚴重或構成犯罪的,要依法追究法律責任。建立失學輟學書面報告、聯控聯保和勸返復學工作機制,切實履行義務教育控輟保學法定職責,做好疑似失學輟學適齡兒童情況排查和勸返復學工作,保障適齡兒童少年接受義務教育權利,做到應入盡入。
??????嚴禁違規招生行為
??????11. 嚴格落實紀律要求。遵守義務教育免試入學政策,不得以任何形式的筆試、面試、面談、考察或擅自附加其他任何條件招生。全面取消各類特長生招生,嚴禁以特長生名義違規招生。嚴禁民辦學校提前組織招生,變相“掐尖”選生源。嚴禁以“國學班”“讀經班”“私塾”等形式替代義務教育的非法辦學行為。嚴格落實“一人一籍、人籍一致、籍隨人走”的學籍管理規定,嚴禁“人籍分離、學籍造假、空掛學籍”等違規行為產生。
??????12. 加大違規查處力度。落實教育部、省、市文件通知中的“十項嚴禁”和執紀問責紀律要求,規范做好招生入學工作,維護正常招生秩序,保障教育公平。嚴格審查報名證件的真實性,與多部門聯合,實現數據資源共享,通過大數據比對的方式,確保報名信息真實有效。對弄虛作假、偽造證件等干擾招生秩序的行為,一經查實,需服從調劑入學安排,并協同相關部門依法追究責任。
??????時間安排
??????8月24日,公布環翠區2020年義務教育學校招生入學工作意見。
??????8月29日,登錄環翠區中小學招生入學服務平臺“公辦學校結果查詢”或“個人中心—入學詳情”,查詢新生入學錄取學校。
??????8月30日,中小學一年級新生持電子版新生入學錄取通知書(或自行打印入學通知書)到錄取學校報到。報到時,須嚴格遵守疫情防控工作要求,測體溫、出示綠碼、不聚集、戴口罩、保持間隔距離。
??????9月1日,全區中小學開學。
?
?




